威海环翠区现土地流拍 环翠城投10.9亿揽地38万平
扫描到手机,新闻随时看
扫一扫,用手机看文章
更加方便分享给朋友
12月17日,威海环翠区6宗地块挂牌截止,其中4宗底价成交,2宗流拍,已成交地块总出让面积273673㎡,总建筑面积434144.05㎡,成交总金额约11.7亿元。
其中8-2号、8-3号、8-5号三宗土地均被威海市环翠区城市发展投资有限公司竞得,分别位于张村镇和竹岛街道,总出让面积232071㎡,总建筑面积约382141.55㎡,成交总价10.9亿元,而8-4号地块则由山东晟华房地产综合开发有限公司竞得,建筑面积52002.5㎡,成交价7675.2万元。
详情如下↓
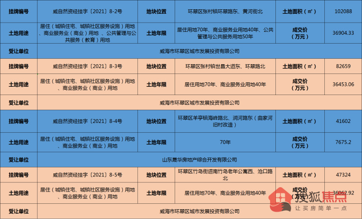
威自然资经挂字〔2021〕8-2号地块位于环翠区张村镇环翠路东、黄河街北,土地面积102088㎡,土地用途为居住(城镇住宅、城镇社区服务设施)用地 、商业服务业(商业)用地 、公共管理与公共服务(教育)用地,成交价36904.33万元,楼面地价2332元/㎡,成交单位为威海市环翠区城市发展投资有限公司。
开发建设要求:为促进产业升级,实现“双招双引”新突破,该地块竞得人须在威海市环翠区张村镇引进一家外资制造业公司,并于2022年3月20日前实现到账外资不低于2000万美元(或等值的境外人民币)。新引进的外资制造业公司于设立之日起三年内不得清算、注销或变更为内资公司,外资须履约实缴到位。
威自然资经挂字〔2021〕8-3号地块位于环翠区张村镇世昌大道东、环翠路北,土地面积82659㎡,土地用途为居住(城镇住宅、城镇社区服务设施)用地 、商业服务业(商业)用地 ,成交价36453.06万元,楼面地价2383.8元/㎡,成交单位为威海市环翠区城市发展投资有限公司。
开发建设要求:为推动区域经济发展,实现“双招双引”新突破,该地块竞得人须在威海市环翠区张村镇引进一家外资制造业公司,并于2022年6月20日前实现到账外资不低于2000万美元(或等值的境外人民币)。新引进的外资制造业公司于设立之日起三年内不得清算、注销或变更为内资公司,外资须履约实缴到位。该地块属于市中心城区低效用地规划整 治范围,为确保该区域整体开发建设,竞得人须与张村镇政府签订协议,负责同时完成世昌大道东相邻商业地块拆迁安置建设工作。
威自然资经挂字〔2021〕8-4号地块位于环翠区羊亭镇海峰路北、润河路东(曲家河旧村改造),土地面积41602㎡,土地用途为居住(城镇住宅、城镇社区服务设施)用地,成交价7675.2万元,楼面地价1475.9元/㎡,成交单位为山东晟华房地产综合开发有限公司。
威自然资经挂字〔2021〕8-5号地块位于环翠区竹岛街道南竹岛老年公寓西、沧口路北,土地面积47324㎡,土地用途为居住(城镇住宅、城镇社区服务设施)用地、商业服务业(商业)用地,成交价36062.92万元,楼面地价5080元/㎡,成交单位为威海市环翠区城市发展投资有限公司。
声明:本文由入驻焦点开放平台的作者撰写,除焦点官方账号外,观点仅代表作者本人,不代表焦点立场。


