恒大全面实施"网上购房" 掀起行业营销革命
扫描到手机,新闻随时看
扫一扫,用手机看文章
更加方便分享给朋友
突如其来的新冠肺炎疫情,给各行各业都带来巨大冲击,也催生出很多创新和变革。2月13日,恒大率先实施全国所有楼盘网上购房的营销创举,提供网上VR看房、网上选房、网上购房等的一站式服务,并给消费者提供较低价购买、无理由退房、多重购房优惠等权益,成为继无理由退房后的又一个行业颠覆性举措。
两大定心丸 免除后顾之忧
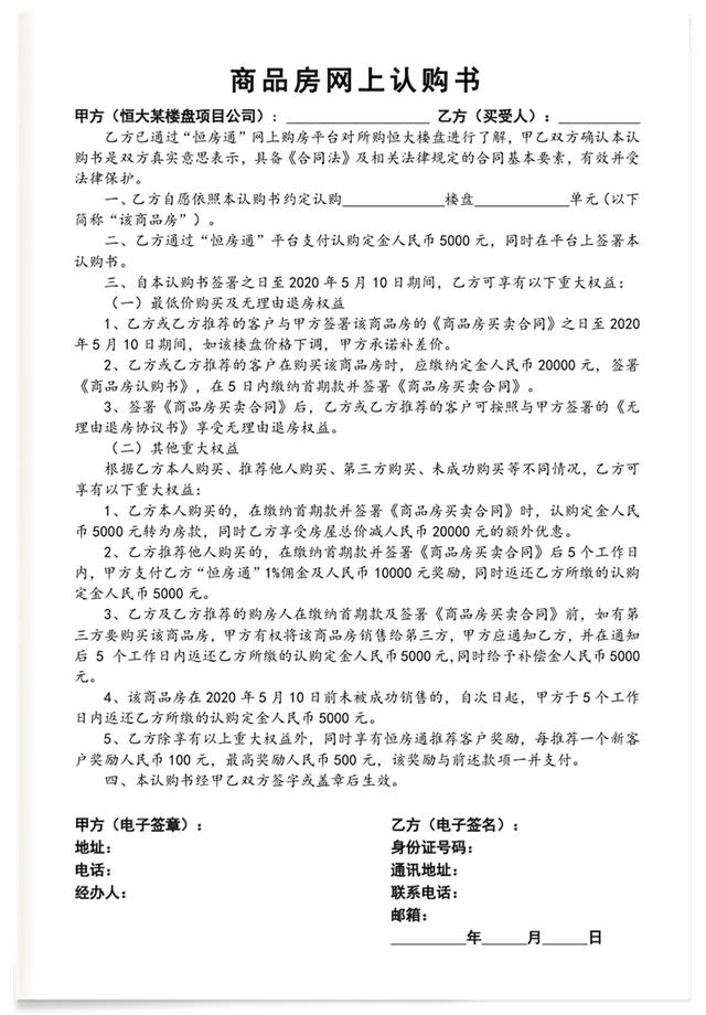
据了解,恒大本次营销创举覆盖全国在售楼盘。即日起至2月29日,只需在"恒房通"平台线上缴纳5000元定金并签署《商品房网上认购书》,即可预定房源。自签署《商品房买卖合同》之日起至5月10日,享有较低价购房权益,如购买楼盘价格下调,可获补差价,稳赚不赔,这无疑给广大消费者吃了一颗定心丸。
此外,自签署《商品房买卖合同》及《无理由退房协议书》之日起,至办理入住手续的任何时间,均可享有无理由退房权利,进一步免除了广大消费者的后顾之忧。
多重特惠和奖励政策 稳赚不赔
值得一提的是,消费者签署网上认购书后,即可享有多重重大购房优惠、赚取丰厚的佣金和奖励。根据本人购买、推荐他人购买、第三方购买、未成功购买等不同情况的政策包括:
1.自购:存5000抵20000
本人购买的,在缴纳首期款并签署《商品房买卖合同》 时,定金5000元转为房款,并享受房屋总价减20000元的额外优惠;
2.推荐购买:1%佣金及万元奖励
推荐他人购买的,可获得"恒房通"1%佣金及10000元奖励,并获返还全额定金;
3.第三方购买:定金全退再补5000
如有第三方购买,恒大将返还定金5000元,同时给予补偿金5000元;
4.未成功购买:定金全退
若预定房源5月10日前未被成功销售的,定金5000元将于5个工作日内返还;
5.推荐奖励:较高500元
恒房通推荐奖励,每推荐1个新客户奖励100元,较高奖励500 元。
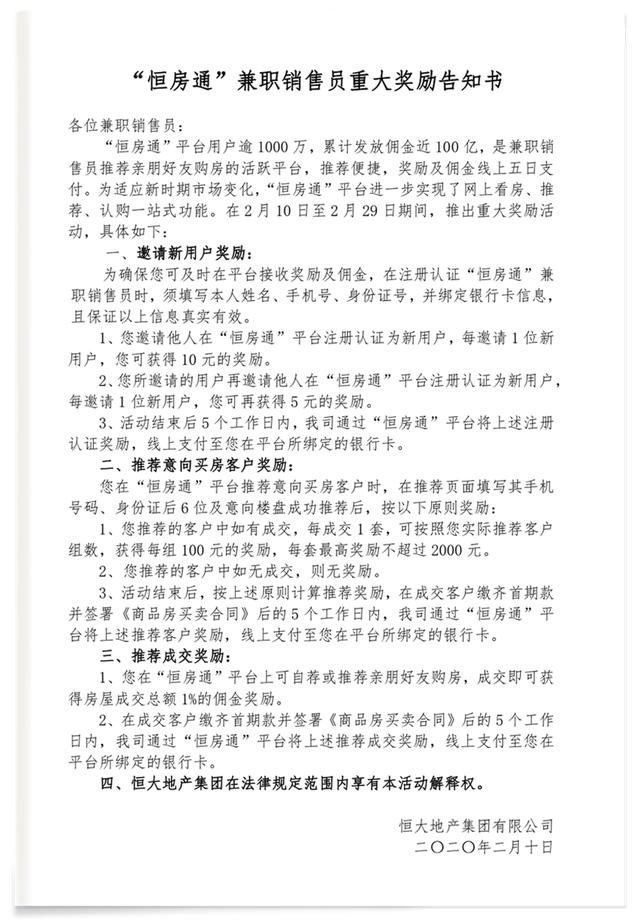
此外,恒大还出台了专门针对兼职销售员的激励政策,兼职销售员通过邀请好友注册赚取奖金,每邀请一位新用户在"恒房通"平台注册认证,就能获得10元的奖励;所邀请的朋友再邀请其他人在"恒房通"平台注册认证,还可获得5元的奖励。同时,兼职销售员在"恒房通"平台推荐意向买房客户后,如果成交1套,就能按照实际推荐客户组数,获得每组100元的奖励,每套较高奖励不超过2000元,如果成交两套就能获得较高4000元推荐奖励,以此类推。
业内人士分析,如何破解疫情带来的行业销售困境是摆在所有房企面前的头等大事,恒大率先全面实施网上购房,相信将依托恒大产品的高品质和高性价比,带来显著的销售业绩提升。对于行业而言,恒大率先创新营销模式,相信将引领整个行业变革,为抗疫情背景下助力行业恢复生产销售提供生动样本。
声明:本文由入驻焦点开放平台的作者撰写,除焦点官方账号外,观点仅代表作者本人,不代表焦点立场。


