华润置地重庆竞标神操作:想获取投标资格请先买房
扫描到手机,新闻随时看
扫一扫,用手机看文章
更加方便分享给朋友
来源:观察者网
临近年底,有房企为冲业绩花样百出。
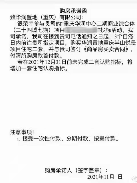
近日,有消息指出,华润置地重庆九龙坡一商业综合体项目招标过程中涉嫌不正当竞争,要求意向投标者购买2套指定房源,并一次性付清相应房源的首付款。
该承诺函进一步明确,若乙方在2021年12月31日前未完成二套认购指标,将再增加一套住宅的认购指标。
值得注意的是,一旦参与投标的附带条件是购买指定房源,本身这项操作的公平、公正性就受到质疑,此外,是否住宅认购越多其“中标”概率也就越高?观察者网就此向华润置地方面求证,相关负责人称对此事不太清楚。
竞标“潜规则”
虽然华润置地并未发文明确想投标必须先买房,但从《购房承诺函》上看,该企业的购房举动并非自主行为。
《购房承诺函》表示,很荣幸参与贵司的“重庆华润中心二期商业综合体(二十四城七期)xxx”项目投标活动。
“我司承诺,我司在接到贵司电话通知之日起,3个自然日内前往贵司指定项目,购买华润置地重庆半山悦景项目住宅二套,并与贵司签订《商品房买卖合同》,付清所购房款首付款。”
据一位接触地产招投标业务的知情人士透露,这是房地产的潜规则,房企不可能把这部分协议写到纸上,往往是通过面谈、电话等形式告知乙方有关投标的准入条件,避免对方留下证据。
但即使按照甲方所说执行,乙方也只是达到准入条件,并不意味一定能拿下标的。该人士表示,在开发商看来,只要没证据证明不买房就没有投标资格,乙方签署购房合同就属于自主行为。
“这就相当于你要在哪个银行办贷款,他让你必须先要办他们银行的保单和信用卡一样。”某房企集团人士坦言,区域公司也要完成相对应的去化任务和业绩指标。
北京炜衡(上海)律师事务所合伙人鞠秦仪律师认为,根据《招标投标法实施条例》第三十二条的规定,“招标人不得以不合理的条件限制、排斥潜在投标人或者投标人。”,所以行业中存在的招标人通过明确要求或者暗示给投标人设定各种特定的投标门槛、抬高投标成本以达到排除部分投标人乃至牟取利益目的的所谓“潜规则”,都是有悖于法律法规的,也会严重侵蚀行业内良好的商业风气和环境。
事实上,房企利用各种优势迫使下游企业做出某种妥协已不是新鲜事。例如,利用规模优势,向下游企业开具的商业汇票;或因资金紧张,让工程方拿房源代替欠款。
“竞标手法在目前来看比较新奇。”有业内人士指出,这也能从侧面看出,即使是拥有规模和融资优势的大房企,也面临较大的资金压力。
数据显示,华润置地销售额已经连续三个月出现同比下滑,2021年8月至10月,分别实现合同销售金额202.3亿元、221亿元和200.9亿元,按年减少25.7%、23.8%和22.9%。
重庆高溢价项目去化缓慢
此次风波中的半山悦景,是华润置地重庆2020年高溢价拿的项目,去化并不理想。
该项目位于九龙坡,与区域内单价地王相邻。出让文件显示,该地块建设用地面积8.75万平方米,规划总建面17.5万平方米,出让起始价15.65亿元,起始楼面价8950元/平方米。
当年8月,华润置地力压保利、新希望、荣安等房企,以19.3亿元总价、23.28%溢价率、11034元/平方米楼面价拿下该地块,随后命名为半山悦景。
2021年6月,半山悦景推盘入市,由于当时房地产市场向好,官方表示“该项目一举揽金约3.59亿,创2021年重庆250-300万级住宅销售面积TOP1、成交总金额TOP1、成交套数TOP1,是当之无愧的一城之冠军。”
据链家新房数据显示,半山悦景主力户型为99平方米、121平方米和139平方米的三居室,参考均价21000元/平方米,总价范围在215-290万之间。据知情人士透露,此次招标标的的总价为500万元,基本是两套指定房源的价格。
让人百思不得其解的是,如此火爆的项目为何要捆绑销售,成为下游企业获得投标资格的入场券。
一位了解重庆房地产现状的购房者告诉观察者网,受大环境影响,目前重庆新房市场比较低迷,“相较于上半年不怎么能接到中介推售电话,现在平均两天就接到一个。”
成交量收缩的背后,重庆二手房价格持续下跌。据房天下监测数据显示,继9月重庆二手房成交量环比下降16%,成交均价同比下降5%后,10月重庆二手房成交均价持续回落0.68%。
受市场影响,6月热销过后,半山悦景曾在后续加推中遇冷。拿规划的5号楼举例,重庆网上房地产市场数据显示,截至11月19日0时,该楼栋总计推出64套房源,其中已销售30套,剩余34套房源待售。
目前,半山悦景有8栋楼在售,其中大部分楼栋仍有三分之一房源未售出。
市场下行,项目让利冲量。据销售人员表示,目前购房享有4个99折,合计优惠约10万元。
“目前距离年底不足2个月,抓紧回款是房企重要任务。”上海中原地产首席分析师卢文曦表示,重庆作为西部重点城市之一,也感受到市场触顶的压力。而市场下行一旦趋势确立,预期也会发生改变,后续成交难度势必提升。
如此也不难理解,为何华润置地重庆选择将500万标的作为筹码,加快“一城之冠”的销售去化。
声明:本文由入驻焦点开放平台的作者撰写,除焦点官方账号外,观点仅代表作者本人,不代表焦点立场。


