世界冠军 给孩子当教练 | 融创·云庭壹号 免费名额资格赛即
扫描到手机,新闻随时看
扫一扫,用手机看文章
更加方便分享给朋友


树荫下的光斑、穿堂而入的山风、夜晚漫天的繁星、星空下的蝉鸣……这一切熟悉的记忆,宣告着夏天的到来,随之属于孩子们欢乐的暑假生活也如期而至。
冠军意志的修炼,智慧与勇气的联手。远离都市,来一次全新的生活体验;走进自然,来一场山野的赤诚相见。
这个夏天,融创“冠军意志夏令营”正式开启招募!融创中国联合李宁品牌、非凡中国,邀请世界冠军坐镇,激发孩子们的冠军梦想,体验体育的热血。


此次冠军意志夏令营针对篮球、羽毛球、游泳、乒乓球等核心体育培训项目,特别邀请了张宁、李晓霞、罗雪娟和西热力江四位世界冠军嘉宾,现场亲自教学体育技能,分享冠军路上的背后故事。






排名前列期:8月1日-8月7日,篮球+羽毛球(限量50名额,特邀冠军张宁、西热力江);
第二期:8月8日-8月14日,游泳+乒乓球(限量50名额,特邀冠军罗雪娟、李晓霞);
全方位定制系统训练课程和缤纷假日时光,唤醒孩子的冠军意志潜能。
此次夏令营将在阿朵小镇举行,依托于阿朵·李宁运动中心的高标准场地配套设施、以及李宁品牌及非凡中国的专业管理与资源优势,为孩子们提供专业的场地、专业的导师以及丰富的课程安排:马术体验课程、云茗谷茶田采茶体验、中信书店文化课堂、21克拉烘焙体验、小镇丘田农事研学等,给孩子一个充实的暑假,收获成长的美好。


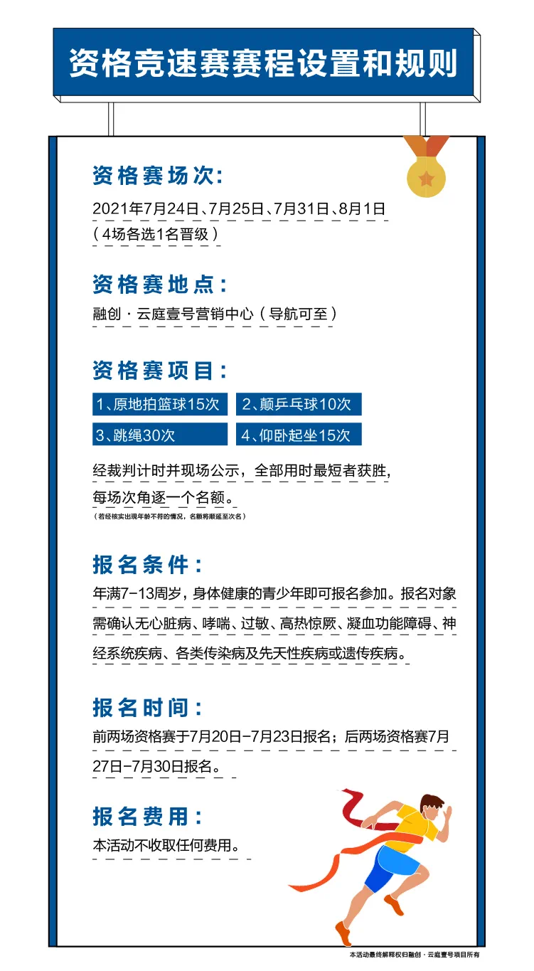
本届冠军意志夏令营仅针对7-13周岁孩子开启,因名额有限,融创·云庭壹号项目特殊申请第二期限定名额,面向所有符合年龄条件的小朋友,发起“公平、公正、公开”的竞赛报名邀约,最终通过资格竞速赛决出获胜者。


本项目推广名为融创·云庭壹号,开发公司为:威海正弘置业有限公司;本资料为要约邀请,不作为要约或承诺;买卖双方的权利义务以双方签订的《商品房买卖合同》及其补充协议、附件等书面文件为准;相关宣传内容不排除因政府相关规划、规定及出卖人分期规划、未能控制等原因发生变化;出卖人可能会不定期对宣传材料进行修改,本资料所发布内容为2021年7月19日前的信息,敬请留意较新资料。

声明:本文由入驻焦点开放平台的作者撰写,除焦点官方账号外,观点仅代表作者本人,不代表焦点立场。


