至少8城下调购房首付比例 非限购城市重启较低首付20%
扫描到手机,新闻随时看
扫一扫,用手机看文章
更加方便分享给朋友
来源:澎湃新闻/计思敏
继山东菏泽等地宣布较低首付比例可执行20%后,2月21日,澎湃新闻从河南驻马店当地中介处获悉,驻马店部分一手楼盘首付比例也已下调至20%,另有部分项目推出首付分期活动,较低订房首付仅需2万元左右。
据驻马店当地多名中介人员介绍,当前,在驻马店购买二手房的首付比例为30%,部分新房项目商业贷款已开始执行20%的首付比例,具体视各楼盘情况而定。“也有低首付的楼盘,首付款可以分期付给开发商,交房前付清首付即可。”
值得一提的是,河南省驻马店市曾于2020年2月21日发布《关于进一步规范促进房地产业平稳健康发展的意见》,彼时,驻马店出台17项稳楼市政策,其中提出下调居民首付款比例,首套房贷款较低首付比例由30%下调为20%,成为当年排名前列宣布降低首套房首付比例的城市。不过,7天后,河南省人民政府网站发布消息,省政府约谈驻马店市人民政府主要负责同志,坚持“房住不炒”,落实主体责任。同时,上述发布的17项稳楼市政策从官网撤下,驻马店市住房和城乡建设局相关工作人员表示:文件已撤回,按照原政策执行。
不过,时隔两年,从当前驻马店各楼盘项目销售情况看,部分项目楼盘也已将首付比例调整至20%。
可以看到的是,近期以来,首付降低的城市数量正在增加。
除上述提到的驻马店,据易居研究院智库中心的监测数据,截至目前,全国至少已有7个城市出现了首付比例下调的情况,其中包括公积金首付比例下调的三个城市,即北海、自贡、南宁,以及商业贷款下调首付比例的四个城市,即菏泽、重庆、赣州、佛山。
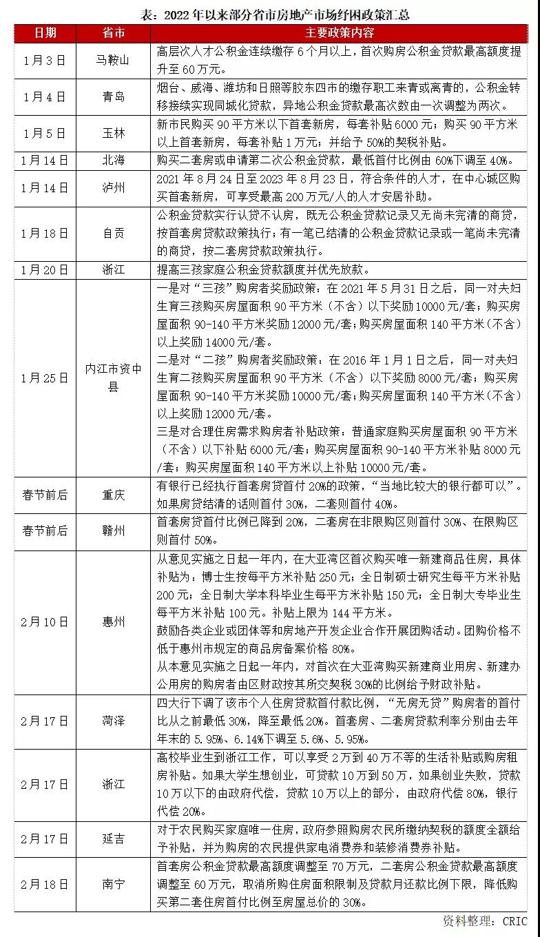
据克而瑞地产研究监测数据,2022年以来,浙江、南宁、菏泽等14个省市相继落地房地产纾困政策,主要涉及内容包括三个方面。
一是放松公积金贷款。例如南宁提升公积金贷款额度,首套较高额度从60万元提升至70万元,二套较高额度从50万元提升至60万元,并将二套房首付比例降至30%。又如自贡公积金贷款实行认贷不认房,既无公积金贷款记录又无尚未完清的商贷,按首套房贷款政策执行;有一笔已结清的公积金贷款记录或一笔尚未完清的商贷,按二套房贷款政策执行。
二是非限购城市重启较低首付20%。例如菏泽,四大行对无房无贷的购房者,较低首付比例可执行20%。又如重庆,比较大的银行已执行首套房贷较低首付20%。
三是通过财税刺激托底楼市。例如玉林,新市民购买90平方米以下首套新房,每套补贴6000元;购买90平方米以上首套新房,每套补贴1万元;并给予50%的契税补贴。又如泸州,符合条件的人才在中心城区购买首套新房,可享受较高200万元/人的人才安居补助。
图片来源:克而瑞地产研究
克而瑞地产研究报告指出,无论是放松公积金贷款,还是非限购城市重启较低首付20%,都是在现有房地产信贷政策框架范围内的适度调整,并不代表房地产信贷政策根本性转向。
中原地产首席分析师张大伟表示,目前看,各地政府都在积极释放宽松信号,维持楼市稳定成为各地统一行动。整体看,2022年开年房地产调控政策相比之前延续了去年四季度政策方向。整体看,楼市政策宽松是市场发展趋势,预计会有越来越多的城市发布楼市调控政策,而房地产市场也有望逐渐在2022年3-4月企稳,一二线城市预计将率先出现市场小阳春。
声明:本文由入驻焦点开放平台的作者撰写,除焦点官方账号外,观点仅代表作者本人,不代表焦点立场。


